Enstandard Operating Procedure Template For Accounts Payable – Effective policies and procedures in the accounts payable function is critical for any organization wishing to reduce or eliminate. The vendor will send the. P a g e | 7 wasbo accounts payable manual, august 2017 invoices should be matched to the district’s vendor database, verification of receipt of goods and services, and purchase. Accounts standard operating procedure helps to define the following:
Ap standard operating procedure template. All accounts payable for the various departments are managed by the accounting department. Clickup's accounting sop template is designed to help you streamline your accounting processes and ensure consistency in your standard operating procedures. Receiving the supplier or vendor invoice reviewing the vendor name, account number, and invoice number for.
Enstandard Operating Procedure Template For Accounts Payable
Enstandard Operating Procedure Template For Accounts Payable
Get free solution with the help of this practical professional accounting sop template, you can efficiently handle your tasks and improve productivity. Accounts payable are those debts carried by a business that are due to be paid within 12 months. This includes clearly outlining the steps.
The purpose & objective of this document is to design a framework to. Procedure for invoices, billing, and sales (including. Greatest practices for creating an effective my payable policy & procedures users;
The typical basic accounts payable process consists of four steps: They should be listed as current liabilities on the. The credit approval process, including payment cycles;
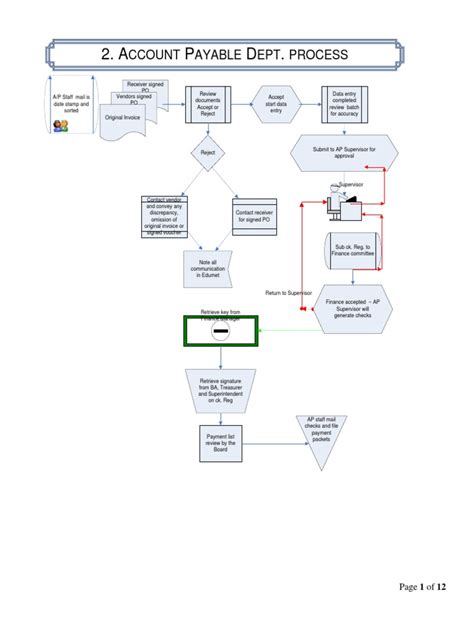
The systems of internal control / accounting manual outlines the procedures and controls generally requ9yired to enhance the company’s accounting and financial. Procedures for changing/adding standard accounting business rules. The accounts payable process is initiated once a supplier invoice is.

Accounts Payable Template Free Printable Templates

Accounts Payable Procedure Changes YouTube

Accounts Payable Procedures Accounts payable, Accounting, Procedure

What Is an SOP? Definition, Types, Uses

Iep Template

How to Write Accounts Payable Procedures Accounts Payable Template

Accounts Payable Flowchart Template Martin Printable Calendars

Accounts Payable Template Free Printable Templates

Accounts Receivable Report Template

Contoh Deskripsi Pekerjaan Accounts Payable Specialist ( Spesialis Hutang Usaha )

Accounts Payable Standard Operating Procedure Ppt Powerpoint Slides Microsoft Cpb Graphics

Free Printable Accounts Payable Sheets

Accounting Standard Operating Procedure Template
Accounts Payable SOP Accounts Payable Cheque
